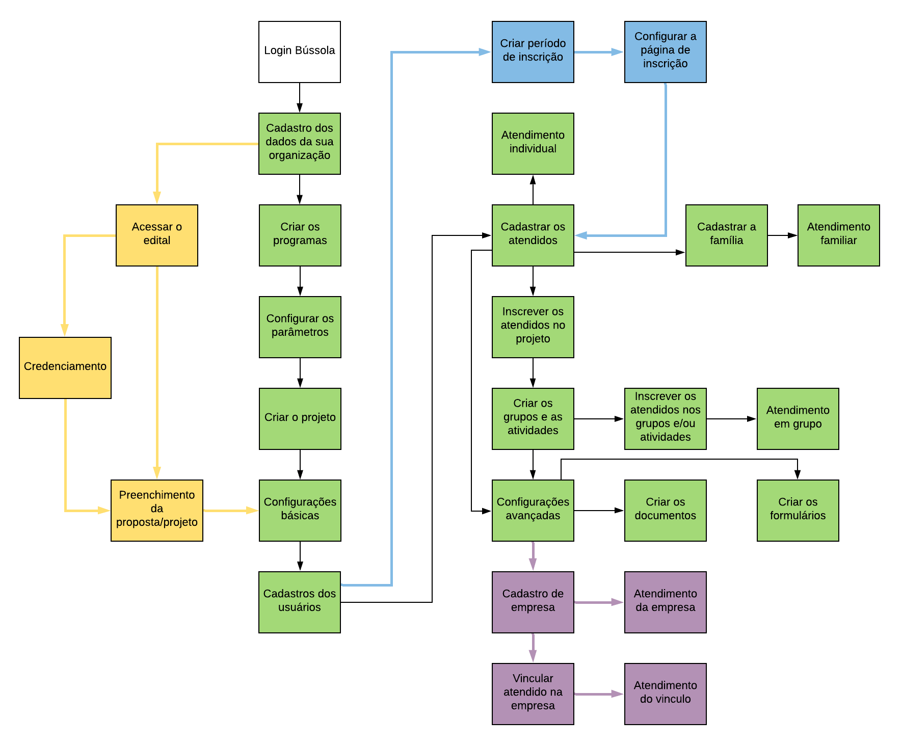
O que é o fluxo de trabalho do Bússola?
Para facilitar o entendimento do fluxo nós criamos este artigo que mostra o que configurar primeiro no sistema. Logicamente que este fluxo é um exemplo e nós sabemos que nem todas as organizações utilizam tudo que o Bússola disponibiliza, pois muitas vezes elas realizam um trabalho específico e só há a necessidade de utilizar um determinado recurso disponível no sistema. Portanto, analise bem o fluxo abaixo e veja onde estão os recursos que você utiliza e o que será necessário configurar antes de registrar as informações.
Essa linha temporal mostra o que precisa ser configurado primeiro no sistema, para você conseguir utilizar e ir preenchendo os outros recursos e por fim fazer os registros necessários.
Você vai notar também que durante essa "trilha", dependendo do que você precisa fazer, terão momentos que você deverá seguir por determinado caminho, isso irá implicar em alterar a ordem de preenchimento ou pular determinadas etapas.
Fluxo de trabalho no Bússola

Entenda o fluxo
Login no Bússola: Essa é a primeira ação que você vai fazer, acessar o sistema inserindo o seu usuário e a senha, após isso você estará na página principal. É através dela que você vai acessar as páginas para realizar as configurações e criar o que será necessário para trabalhar.
Cadastro dos dados da sua organização: Inserir as informações da sua organização é de extrema importância, pois para participar de editais, criar projetos, gerar os relatórios você vai precisar das informações sobre a sua organização. Então após o login é esta ação que você deverá fazer.
Aqui você tem dois caminhos, observe que caso você esteja utilizando o Bússola para participar de um edital, você deve ir pelo caminho amarelo, caso contrário, você deverá criar um projeto sem edital vinculado, então siga pelo caminho verde.
Criar o programa: Os programas serão selecionados dentro do projeto, por isso ele deve ser configurado primeiro.
Configurar os parâmetros: Essa configuração deve ser feita antes de criar o projeto, pois você deverá selecionar os Parâmetros (indicadores) dentro do projeto.
Criar o projeto: O projeto deve ser feito com o preenchimento das páginas da proposta, mas claro, você não precisa preencher todas as páginas, preencha somente as páginas que achar necessária para o projeto. Lembrando que quanto mais informações você inserir no sistema, mais completo serão os gráficos e os relatórios.
Configurações básicas: Nós recomendamos fazer somente algumas configurações no início, pois elas serão necessárias para os próximos passos. Essas configurações são:
- Tipos de atendimento
- Encaminhamento
- Benefícios
- Campos personalizados
- Demandas
- Despesas
- Família
- Formas de acesso
- Níveis de acesso
- Unidade de ensino
- Perfis de acesso
Cadastro de usuário: A partir daqui nós recomendamos que você cadastre os usuários no sistema, pois para os próximos passos você deverá informar quais dos profissionais vão acessar determinadas áreas do sistema. Lembrando que cada profissional deverá ter o seu login e senha de acesso, e que o sigilo dessas informações são de responsabilidade do usuário.
Novamente temos mais dois caminhos para seguir, caso você queira disponibilizar uma página de inscrição online para os atendidos efetuarem a própria inscrição, siga o caminho azul. Caso contrário continue seguindo pelo caminho verde, onde a inscrição será feita pela própria organização (Ex: O atendido deverá se deslocar até a sua organização e fazer a inscrição na secretaria).
Cadastrar os atendidos: Durante o cadastro do atendido você deve inserir as principais informações sobre o atendido, lembrando que quanto mais informações você inserir mais completo serão os relatórios e gráficos.
Atendimento individual: O atendimento individual geralmente é realizado pelo psicologo ou a assistente social, ele pode ser realizado com o atendido ou com o atendido e a família.
Inscrever os atendidos no projeto: Após fazer o cadastro dos atendidos você deve inscrever os atendidos nos projetos.
Cadastrar a família: Esta ação pode ser realizada durante o cadastro do atendido, mas nós colocamos como um outro passo, pois algumas organizações preferem fazer isso depois do cadastro do atendido.
Atendimento familiar: Os atendimentos familiares são utilizados por algumas organizações que além de atender o atendido, também fazem um trabalho de atendimento às famílias.
Criar grupos e atividades: No sistema você pode criar atividades com grupo vinculado e atividades sem grupo vinculado. Você deve analisar para saber qual será o melhor tipo de atividade para usar. O cursos que você encontra dentro do sistema na verdade são a grade de conteúdos da atividade. Lembrando que você pode usar esta "grade externa" ou pode criar os conteúdos dentro da própria atividade.
Inscrever os atendidos nos grupos e/ou atividades: Caso a atividade tenha um grupo vinculado, a inscrição ocorre no grupo e automaticamente todas as atividades vinculadas ao grupo serão preenchidas com os atendidos. Se a atividade não tiver um grupo vinculado você deverá inscrever o atendido na própria atividade.
Atendimento em grupo: A partir desse momento você pode fazer os registros de presença nas atividades.
Configurações avançadas: Essas configurações são necessárias pois habilitam recursos avançados no sistema. Essas configurações são:
- Assinantes
- Cargos
- Configurações de contratos
- Formulários
- Modelos de documentos
- Motivos de desligamento
- Tipo de ocorrência
Criar documentos: Os documentos podem ser criados para várias áreas do sistema. Os documentos criados dentro do sistema podem ser configurados para informações que foram inseridas no sistema previamente. Com isso você poderá gerar o documento completo com todas as informações, bastando apenas imprimi-lo ou encaminhá-lo.
Criar formulários: Você pode criar formulários para assuntos específicos em várias páginas do sistema.
Acessar o edital: Na página do edital você pode escolher qual edital quer participar. Nós recomendamos que você leia bem a página do edital para saber o que o investidor está procurando e para saber os passos que serão necessários para poder participar do edital.
Caso o edital que você escolher tenha credenciamento, você deve primeiro enviar os documentos do credenciamento para depois conseguir preencher a proposta, mas claro, que nem todos os editais são iguais, alguns editais não solicitam o credenciamento e você só precisa preencher a proposta. Por isso recomendamos que você leia com atenção a página do edital para realizar todos os passos necessários para participar do edital.
Credenciamento: O credenciamento são os documentos necessários para participar do edital. Dependendo do edital, você deverá enviar os documentos primeiro e aguardar a avaliação da documentação, para só depois conseguir fazer o preenchimento da proposta. Tem editais que você pode enviar o credenciamento e a proposta ao mesmo tempo. Alguns editais solicitam além do credenciamento o preenchimento de formulários, então novamente, verifique os passos necessários na página do edital para poder participar.
Preenchimento da proposta/projeto: Quando você vai participar de um edital no Bússola, na etapa de preenchimento da proposta você terá páginas com informações para serem preenchidas. Essas páginas são solicitadas pelo patrocinador do edital via sistema. Sempre que você terminar de preencher a proposta lembre-se de clicar no botão: Enviar para avaliação.
Criar o período de inscrição: O período de inscrição pode ser utilizado para várias afinidades, entre elas ele é utilizado para a inscrição online dos atendidos, inscrição de profissionais para a organização, inscrição para empresa, etc. O período de inscrição pode ser criado por ano ou mês para você saber quais foram a inscrições em um determinado período.
Configurar a página de inscrição: A página de inscrição é um site que você configura com as informações dos projetos disponíveis para as pessoas interessadas efetuarem a inscrição. Com isso não tem a necessidade da pessoa ir até a sua organização para fazer a inscrição no projeto, ela poderá fazer tudo de forma online através de um computador ou tablet.
Cadastro de empresa: Essas são as empresas que irão disponibilizar vagas para os aprendizes da sua organização inciar no primeiro emprego.
Atendimento da empresa: Após cadastrar a empresa você poderá registrar ligações, reuniões, tarefas, etc, tudo que for realizado entre a sua organização e a empresa, com isso você terá um histórico dos atendimentos.
Vincular atendido na empresa: Quando um atendido começar a trabalhar na empresa você deve criar o vínculo dele com a empresa, para que você possa anotar as informações do atendido dentro da empresa.
Atendimento do vinculo: Após o atendido ser vinculado a uma empresa você poderá registrar os atendimentos e relacionamentos do atendido com a empresa.