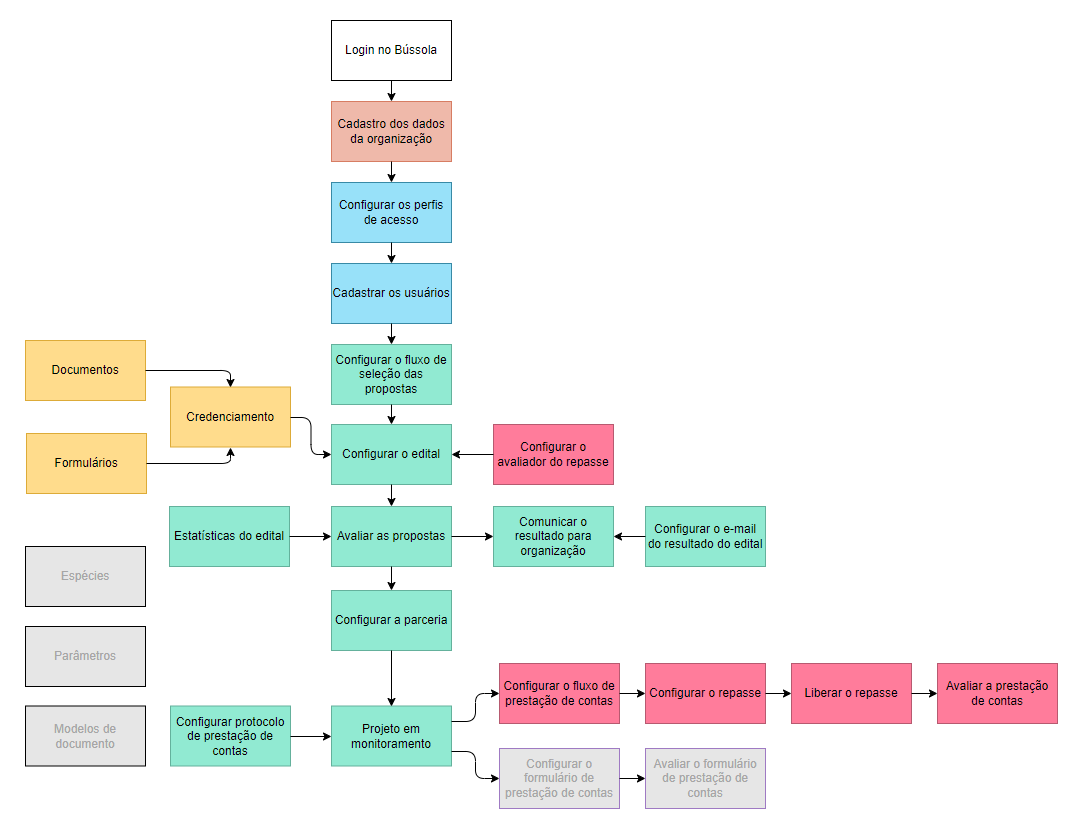
Neste fluxo você terá uma visão geral do que precisa ser feito para criar, monitorar e avaliar um edital, até o momento das propostas se transformarem em projetos e entrarem em monitoramento com prestação de contas.
Veja abaixo a ordem correta de inserir as informações no sistema:

Cadastro dos dados da organização:
Nesta etapa você esta configurando as informações da sua organização, Você deve inserir uma série de informações sobre como é a sua organização, os dados de você inserir ficarão públicos na página publica do edital.
Configurar os perfis de acesso:
Esta configuração é muito importante, pois é através dela que você vai dizer no sistema que áreas os usuários poderão acessar e quais serão as restrições de acesso ou informação em cada área do sistema.
Cadastrar os usuários:
Esta ação só deve ser realizada após a configuração dos perfis de acesso, pois no momento do cadastro do usuário dentro do sistema você deverá informação qual o perfil que ele terá.
Configurar o fluxo de seleção das propostas:
Nesta etapa você deve já ter em mente como vai fazer para avaliar as proposta que irá receber no edital. Tenha planejado as perguntas que serão feitas para avaliar o edital, a equipe que será responsável por avaliar cada etapa, e quem será a pessoa responsável por classificar/desclassificar as propostas e enviar os e-mail de comunicados.
Configuração do edital:
Esta é uma das partes mais importantes, pois tudo que você configurar aqui vai refletir para a organização que for participar do edital, portanto verifique cuidadosamente com sua equipe como o edital será configurado. Aqui além da configurar os campos básicos de comunicação da página pública, você vai informar se o edital terá etapa de credenciamento, etapa de pré-projeto, ou somente de projeto, quais campos serão solicitados no edital, quais serão os orçamentos, documentos disponíveis para download, páginas e campos personalizados que serão exibidos na proposta, lista de convidados, fluxos de avaliação, etc.
Configurar o avaliador do repasse:
Você deverá informar para a nossa equipe três usuários que ficarão responsáveis por avaliar os repasses na prestação de contas. O repasse possuí três etapas, a etapa do analista, do coordenador e do presidente, e cada um avalia e passe para o próximo (analista > coordenador > presidente). Você só precisará configurar os avaliadores do repasse se a sua prestação de contas for a completa. Caso seja a prestação de contas por formulário não há necessidade dessa configuração.
Credenciamento:
O credenciamento é uma etapa anterior do edital (geralmente) onde você poderá solicitar uma série de documentos ou preenchimento de formulários para a organização, para poder avalia-los e verificar se a organização esta preparada para responder a proposta do edital. A utilização ou não do credenciamento vária bastante de edital para edital, tem organizações que pedem o credenciamento antes, tem outras que solicitam o credenciamento juntamente da proposta e algumas nem pedem o credenciamento.
Documentos (Credenciamento):
São os documentos que a sua organização vai solicitar durante o credenciamento para que a organização os envie para você avaliar.
Formulários (Credenciamento):
São formulários de perguntas que você pode solicitar durante o credenciamento para que a organização os preencha e enviar para você avaliar.
Estatísticas do edital:
Durante o período de inscrição das propostas no seu edital, você poderá acompanhar em tempo real tudo que esta ocorrendo diariamente no edital através da página de estatísticas.
Avaliar a proposta:
Nesta parte você pode continuar recebendo as proposta e para adiantar também já pode estar avaliando as propostas que chegaram para não deixar elas acumularem. Lembrando que aqui você vai avaliar a proposta com base na configuração do fluxo que você fez nos passos anteriores.
Configurar o e-mail do resultado do edital:
Antes de aprovar ou reprovar uma proposta, você deve configurar o e-mail que vai informar se a organização foi aprovada ou não, mas caso você não tenha interesse em montar um e-mail personalizado é possível utilizar um modelo padrão do próprio Bússola.
Comunicar o resultado para organização:
É nesta etapa que você vai dizer quais organização foram classificas, desclassificas ou se a proposta precisa de ajuste.
Configurar a parceria:
Aqui você vai firmar a parceria da organização que foi aprovada no edital com você, fazendo uma analogia, é como se fosse o perto de mão, nesta etapa você vai inserir as informações referente a parceria. Além disso é aqui que você deverá informar como vai ser feita a prestação de contas, se será completa ou através de formulários.
Projeto em monitoramento:
Após firmar a parceria com a organização a proposta dela deixará de ser somente uma proposta para se tornar um projeto que vai entrar em monitoramento por você. Daqui pra frente a organização terá a liberdade de inserir os atendimentos que ela realiza e você irá monitorar cada uma deles. Se você estiver acompanhando o desenho do fluxo acima, verá que nesta etapa nós temos uma bifurcação que são dois modos de monitorar a prestação de contas do projeto.
Qual a diferença do fluxo de prestação de contas (completo) para o formulário de prestação de contas?
O fluxo de prestação de contas (Completo) é recomendado quando você quer visualizar tudo que a organização esta fazendo no sistema, neste fluxo tudo que ela insere no sistema você monitora, como ações do projeto, atendimento individuais e em grupo, evasão e vínculos na aprendizagem. Ou seja todo o mês ela vai prestar contas completa de todos os itens para você avaliar item por item.
O formulário de prestação de contas é um formulário que você cria com perguntas que a organização vai preencher e enviar para você mensalmente, usando o formulário a organização não tem a necessidade de inserir todas as informações no sistema, pois é ela que vai inserir as informações dentro do formulário. Essa prestação de contas é mais indicada, caso você tenha um edital que será somente uma premiação e você não precisa de um controle tão rígido.
Configurar o fluxo de prestação de contas:
Esta prestação de contas é completa, ou seja você vai precisar configurar cada etapa do fluxo da prestação de contas e informar quais membros da equipe que irão avaliar em cada etapa, além de selecionar uma pessoa que irá informar as prestação de contas que foram aprovadas e as que precisam de ajuste.
Configurar o repasse:
Aqui você deverá inserir as informações bancárias do repasse.
Liberar o repasse:
É neste etapa que os avaliadores do repasse vão precisar aprovar a liberação do investimento solicitado de cada projeto mês a mês. Após a liberação a organização conseguirá prestar contas.
Avaliar a prestação de contas:
Geralmente no final de cada mês as organização vão enviar a prestação de contas para a sua equipe avaliar, essa presta de contas vai para o fluxo que prestação de contas que você configurou nos passos anteriores. A equipe poderá aprovar ou solicitar ajuste em cada prestação de contas. Esse processo se repete durante todo os tempo de execução do projeto. Neste tipo de prestação de contas você terá gráficos e relatórios completos dentro do sistema Bússola para monitorar em tempo real.
Configurar o formulário de prestação de contas:
Nesta prestação de contas mais simples é feita com um formulário, onde você deverá configura-lo com perguntas e campos. Esse formulário pode ser disponibilizado mensalmente para a organização preencher, ou com um espaço de tempo maior, ou então, uma única vez (geralmente no final do projeto).
Avaliar o formulário de prestação de contas:
A avaliação do formulário de prestação de contas é bem simples, somente um membro da equipe avalia os formulários, informando se o formulário foi aprovado ou precisa de ajuste. Neste tipo de prestação de contas, por ser mais simples e com campos personalizados só é possível gerar um relatório em xls com as respostas do formulário.
Espécies:
Esta é uma configuração que você pode fazer caso tenha um edital ambiental, você poderá configurar quais espécies de animais você pretende contemplar no edital.
Parâmetros:
Os parâmetros são códigos que você pode configurar para os projetos que você vai receber no edital, eles seriam um número de matrícula de cada proposta.
Modelos de documentos:
São documentos que você pode criar para as mais diversas áreas do sistema, sejam documentos internos para serem utilizados nas etapas do edital, ou documentos que você vai disponibilizar para a organização utilizar durante o atendimento ou prestação de contas. Se você quer que as organizações que você investe tenham documentos em um padrão para utilizar você deve configura-los antes de liberar a prestação de contas.